Tuấn | Intern / Fresher Technical Business Analyst
Translating complex business pain points into precise technical blueprints.
Final-year IT student at USTH with a strong system logic background and fluent English (TOEIC 960). Driven to use technology to solve real business problems by understanding user needs and designing clear process workflows.
- Process Optimization
- System Integration
- Technical Documentation
- Data-driven Analysis
Technical & Business Skills
Categorized by real-world enterprise readiness.
Skills Inventory
*Focused on connecting business requirements to AI & systems engineering.
Process Modeling
Requirement
Documentation
Methodology
Modern AI Logic
System Analysis
Data Analysis
English
French
Chinese
Visual Modeling
Project Management
Featured Case Studies
Deep dives into system integration and workflow optimization.
VINABANK Corporate Terminal (Academic Case Study)
💡 Context & Problem (Mock Project):
Corporate payment operations are slow and risky when payment initiation, approval, compliance review, and audit updates are fragmented across spreadsheets and emails. VINABANK required a unified portal to manage role-based approvals, investigative risk/compliance alerts, and full transaction auditability.
Key BA Contributions:
- Regulatory-grade Workflow Design: Defined multi-tier approval routing (Maker-Checker-CFO) for high-value corporate transfers.
- Risk & Compliance Engine Logic: Engineered rule-based screening to automatically flag suspicious beneficiaries and transactions for L3 Compliance review.
- Audit & Traceability: Designed a comprehensive investigative logging architecture to record major state transitions (BRD/FRD) for internal and external auditors.
Key Artifacts Delivered:
BRD (End-to-end), functional/non-functional requirements, detailed Business Rule Engine (BRC), UAT Scenarios, and Entity-Relationship Data Dictionary.
Value:
Transforms manual payment processing into a secure, auditable, and straight-through-processing (STP) ready environment, significantly reducing compliance exposure and operational delay.
BA Requirement Documents

AI-Powered Technical Diagram Generator
Context & Problem:
Manually drawing technical diagrams is a very slow part of a BA's job. Researched an AI-powered method to create 'first draft' drawings automatically.
Key BA Contributions:
- Designing Data Standards: Created a standard structure (JSON) so the AI knows exactly where to place symbols and arrows.
- Creating Logic Rules: Defined 50+ rules (e.g., every process must have a start/end point) to ensure AI doesn't draw 'nonsense' diagrams.
- Efficiency Analysis: Compared manual vs. AI-generated workflow to prove it helps Analysts work much faster.
Key Artifacts Delivered:
Diagram Logic Rule-book, Technical Data Schema, Process Improvement Report.
Value:
Automates repetitive documentation tasks, allowing the BA team to focus on solving harder business problems.
BA Requirement Documents

Conformal Support System for University Admissions
Context & Problem:
University admissions face risks if AI chatbots give wrong information about tuition fees. Designed a system that prevents AI mistakes by using strict verification rules.
Key BA Contributions:
- Setting Safety Rules: Defined rules to block 'lazy' or 'unsure' AI answers. If the data is not 95% verified, the bot must report it doesn't know.
- Process Design (BPMN): Created a 6-step check process. If the AI is confused, the system automatically sends the question to a human staff member (Human-in-the-loop).
- UAT & Edge-case Testing: Defined 2,000+ Acceptance Test Cases to ensure the bot strictly adheres to safety boundaries.
Key Artifacts Delivered:
BPMN 2.0 Safety Workflow, Data Verification Rules, Fallback Logic Table.
Value:
Protects the university's reputation by ensuring 100% accurate AI responses for sensitive admission information.
BA Requirement Documents

Amazon Review Sentiment Triage System
Context & Problem: Large E-commerce sites cannot read millions of reviews manually. Critical complaints often get lost. Led a 6-person academic team to design an automated workflow to flag 'urgent' cases.
Key BA Contributions:
- Work Allocation: Managed a 6-person academic team, assigning tasks for data labeling, process mapping, and rule definitions.
- KPI Management: Created the project timeline and tracked system KPIs like 'Triage Latency' and 'Accuracy' against business standards.
- Business Rule Definition: Defined strict escalation rules (e.g., '1-star + negative keywords = Critical Priority') to trigger immediate actions.
Key Artifacts Delivered:
Triage Strategy Diagram (BPMN), Task Allocation Matrix, Escalation Rule Table.
Value:
Ensures no critical feedback is ignored, improves customer satisfaction, and demonstrates capability in managing multi-functional teams.
BA Requirement Documents

Dropbox Mobile Client Application
Context & Problem:
Users need a stable mobile application to manage cloud files safely. Led a 6-person academic team to bridge the gap between user needs and technical development.
Key BA Contributions:
- Coordinating a Team of 6: Tasked different team members with focus on UI/UX, database structure, and API security.
- Tracking Deadlines: Managed the development sprint, ensuring all BA artifacts (ERDs, BPMNs) were ready before the coding phase began.
- Security Process Analysis: Designed the OAuth 2.0 login workflow to ensure user account data is protected.
Key Artifacts Delivered:
Database ERD Schema, Team Task Board, Login Workflow Diagram, Mobile UI Wireframes.
Value:
Delivered a complete set of technical specifications that ensured the team built the right features on time and within scope.
BA Requirement Documents

Virtual BA Assistant & Intelligent Portfolio
Context & Problem:
Traditional resumes are static and often hide key information. Transformed a static resume into a 'Virtual BA Assistant' to let recruiters find exactly what they need through interactive conversation.
Key BA Contributions:
- Solution Design & Data Flow: Mapped the end-to-end data lifecycle from raw CV processing to Vector DB (Upstash) storage.
- Context Management Logic: Defined the 'System Prompt' and constraints to ensure the AI only answers using verified project data, mimicking a real-world enterprise RAG auditor system.
- Workflow Simulation: Built a simulated 'Interactive Assistant' experience where the UI and AI work together (LLM + Context) to provide 100% accurate profile analysis.
Key Artifacts Delivered:
RAG Solution Architecture (conceptual), Prompt Engineering Deck, Data Flow Logic.
Value:
Demonstrates the power of modern Technical BA skills—proving the capability to design and implement AI solutions to solve information accessibility problems.
BA Requirement Documents

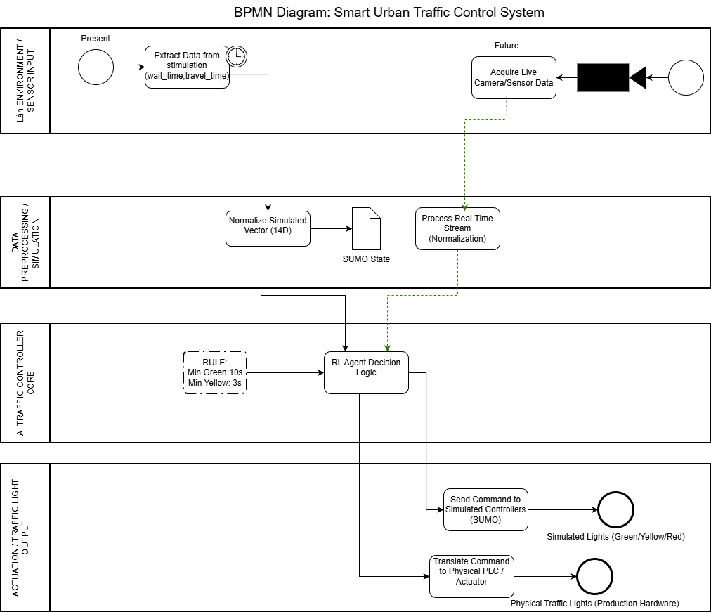
Smart Urban Traffic Control System (USTH Academic Study)
💡 Context & Problem (Mock Project):
Traditional traffic lights waste time by staying green for too long when roads are empty. Led a 6-person academic team to create a dynamic traffic control blueprint.
Key BA Contributions:
- Leading the Team: Coordinated 6 team members across research, modeling, and performance testing phases.
- Work Planning & KPIs: Defined clear project deadlines and managed KPIs such as 'Cumulative Wait Time' reduction to measure the system's success.
- Logic Rule Design: Created the 'rules' for the AI: 'Faster car movement = Points rewarded, Stopping traffic = Points deducted'.
Key Artifacts Delivered:
System Architecture Map (BPMN), Team Work Allocation Sheet, KPI Evaluation Table.
Value:
Proved that AI-driven infrastructure can significantly reduce urban congestion while demonstrating strong project leadership skills.
BA Requirement Documents
.png)
Smart Traffic Navigation App (UX Case Study)
Context & Problem:
Drivers in big cities need dynamic maps that help them avoid traffic in real-time. Designed a mobile app prototype to solve this information gap.
Key BA Contributions:
- User Journey Mapping: Analyzed the driver's experience to identify 'pain points' during peak-hour navigation.
- Workflow Design: Created the 'Traffic Map App Flowchart' to define how data from urban sensors is displayed on the mobile screen.
- Prototyping (Figma): Designed high-fidelity mockups of the dashboard to ensure the interface is clear and easy to use while driving.
Key Artifacts Delivered:
App Navigation Flowchart, High-fidelity UI Mockups, User Experience Map.
Value:
Provided a clear visual and logical blueprint for a smart-city mobile application, focusing on real-time data accuracy.
BA Requirement Documents

Academic & Work Experience
Formal education and project involvements.